我校博雅书院获批“天津市首批高校中华优秀传统文化艺术传承基地”

发布时间:2022-12-23浏览次数:126

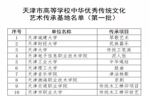
为贯彻落实市委办公厅、市政府办公厅《天津市全面加强和改进新时代学校美育工作的若干措施》精神,切实将中华优秀传统文化全方位融入学校美育全过程,2022年市教委在高校美育“互学互看”中开展了中华优秀传统文化艺术传承基地创建活动。经高校自主申报,市教委组织专家组评审,确定10所高校为第一批天津市高等学校中华优秀传统文化艺术传承基地,我校博雅书院“中华绳结”项目成功入选。

近年来,我校博雅书院致力于传承弘扬中华优秀传统文化,深入挖掘其中的价值内涵,不断激发中华优秀传统文化在大学校园里的创造性转化、创新性发展。书院在中华绳结艺术方面进行了有益探索,指导师生以慧心巧手、借着五彩丝绳,用中国结亲手编织出实用又具个性的文创产品,师生广泛参与其中,实现了良好的育人效果。

学校一向高度重视美育工作。本次项目的获批,是对我校美育工作的充分肯定。接下来,学校将按照文件要求,把传承项目纳入本校公共艺术课程建设,加强学科融合,深化教学改革。以实践活动为载体,组织学生开展群体性、体验性、互动性的项目实践活动。以师资队伍建设为支撑,建设一支相对稳定的传承项目专兼职教师队伍,提升项目教育教学水平。以辐射带动为拓展,带动辐射当地中小学和社区,不断扩大传承项目的覆盖面和参与面。以成果展示为助推,结合传统节日,因地制宜组织学生开展传承项目成果展示活动,增强学生传承中华优秀传统文化的责任感和使命感。

(审稿:博雅书院 倪娟 编辑:党委宣传部 胡敏)

图片来源:博雅书院